Toggle navigation
首页
产品中心
TrustBYTE®安全产品
文件保护
电子印章
服务器密码机
签名验签服务器
时间戳服务器
电子表单服务器
云服务器密码机
SSL VPN安全网关
TrustAUTH®证书产品
GDCA 自主SSL证书
GDCA 代码签名证书
GDCA PDF文档签名证书
粤港澳跨境互认
TrustCLOUD®系列产品
云表单服务
云印章服务
云密码服务
云存证服务
云灾备服务
JustSign®
可信手写签名
解决方案
客户服务
服务指南
最新公告
申请指南
专项服务
服务网点
服务协议
证书服务
CP和CPS
CA证书查询
用户证书查询
CRL下载
Certificate Services
技术支持
常见问题解答
培训资料
操作演示
下载中心
数字证书客户端下载
业务表格下载
辅助工具下载
在线办理
证书在线申请
证书激活
关于GDCA
公司介绍
公司概况
企业文化
发展历程
公司资质
公司动态
新闻资讯
其他
联系我们
合作伙伴
招贤纳士
网上服务大厅
招贤纳士
服务指南
最新公告
申请指南
专项服务
服务网点
服务协议
证书服务
CP和CPS
CA证书查询
用户证书查询
CRL下载
Certificate Services
技术支持
常见问题解答
培训资料
操作演示
下载中心
数字证书客户端下载
业务表格下载
辅助工具下载
在线办理
证书在线申请
证书激活
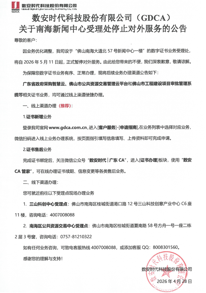
GDCA关于南海新闻中心受理处停止对外服务的公告
2026年04月30日
版权所有©数安时代科技股份有限公司2002-2022。保留一切权利。
客服热线:4007008088 粤ICP备05036352号 公安备案:4406053010643